上一版/
03 版:丝路视窗·社会
/下一版
[
查看本版大图
]
鄯善县举办“七十华章映天山 文明硕果耀边疆”文艺展演
市文化馆举办暑期文艺培训成果展演
市基层退役军人服务中心(站)工作人员职业技能竞赛开赛
市第六小学举行一年级新生入学仪式
蝴蝶泉社区开展应急救护培训
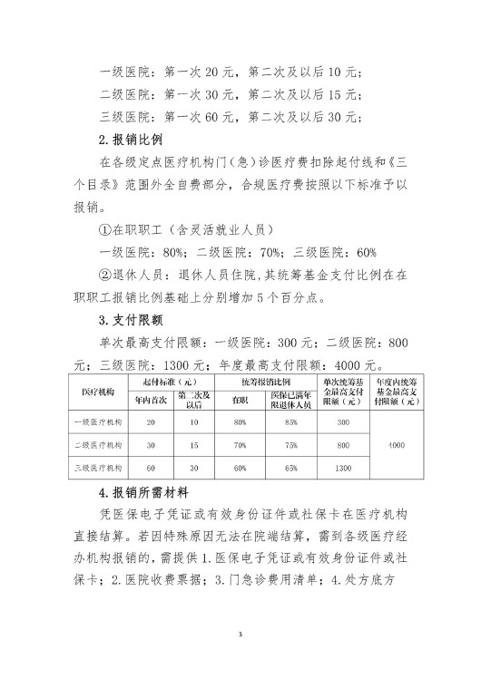
医保个人账户知识问答
医保待遇报销政策解读
本版导航
各版导航
视觉导航
标题导航
选择其他日期报纸
2000
2001
2002
2003
2004
2005
2006
2007
2008
2009
2010
2011
2012
2013
2014
2015
2016
2017
2018
2019
2020
2021
2022
2023
2024
2025
2026
2027
2028
2029
2030
年
01
02
03
04
05
06
07
08
09
10
11
12
月
2025年08月28日
>>
03版: 丝路视窗·社会
上一篇
下一篇
放大
缩小
默认
医保待遇报销政策解读
时间:2025年08月28日 来源:吐鲁番日报
(上)
上一篇
下一篇
[ 推荐好友]
[打印本页]
[收藏本文]